Driven by the dual-carbon goals, energy transition, and technological advancement, the structure, form, control, and operation modes of the energy and power systems have undergone disruptive changes. On March 15, 2021, President Xi Jinping proposed the construction of a new-type power system at the ninth meeting of the Central Financial and Economic Commission. Characterized by a "dual-high" feature—high penetration of renewable energy and high penetration of power electronic devices—the new-type power system imposes higher requirements on its modeling, simulation theories, and methods. Traditional simulation software focused on electromechanical transients cannot simulate microsecond-level high-frequency transient phenomena of power electronics and power systems. Most electromagnetic transient simulation software is foreign products, whose design philosophy and research subjects are primarily based on the characteristics of traditional foreign power systems. Coupled with their closed-core algorithms, their flexibility, adaptability, scalability, iteration speed, and user experience cannot meet the development needs of China's new-type power system. Based on these current situations and problems, the domestic market urgently needs a power modeling and simulation software that can meet customer demands and solve the aforementioned issues.
Leveraging 15 years of professional expertise in the energy and power sector and collaborating with industry experts, Shanghai KeaLiang has devoted five years to intensive research and development, officially releasing SimuNPS—a fully independent and controllable full electromagnetic transient modeling and simulation software.

■ Graphical Modeling
Users can establish electrical system models and control system models separately on a graphical canvas through operations such as dragging, copying, and pasting. It also supports adding graphics or annotations unrelated to model operation, solely for commenting purposes, on the canvas. Modules can be connected automatically, and alignment guides are displayed during dragging.

■ Electrical System Component Library
An abundant library of over 40 electrical system components, covering the main elements of the new-type power system, including synchronous generators, transformers, transmission lines, loads, circuit breakers, converters, photovoltaics, wind turbines, battery energy storage, and more.

■ Control System Component Library
Over 100 control and mathematical operation components, including: basic control units, data sources, mathematical operations, logical operations, integral modules, special modules, data output and storage, custom code, custom stereotypes, etc., with support for higher-order transfer functions.

■ Electromagnetic Transient Calculation
It supports full electromagnetic transient simulation calculation for various systems in the new-type power system, including source, grid, load, storage, and charging. The simulation step size can be set from 1μs to 200μs, and the full electromagnetic transient simulation supports a bus count of over 2000.

■ Power Flow Calculation
It supports power flow calculation for the new-type power system. The results can be displayed on the system topology diagram and can also be shown in tables.

■ Data Monitoring and Analysis:
It supports the visual output of simulation results in the form of graphs, tables, and text reports, providing a user-friendly interactive interface. In conjunction with QuiKIS, it enables more complex data analysis, supporting functions such as: harmonic analysis, power calculation, electrical quantity calculation, statistical calculation, and finding maximum/minimum values.

■ More User-Friendly Modeling Canvas
The electrical system and control system canvases are designed separately, integrating measurement components. Observable signals from buses and components can be directly pushed to the oscilloscope for observation and storage, making the entire grid structure appear clear and intuitive. The canvas supports convenient features such as automatic connection, alignment guides, and double-clicking on blank space to automatically create modules. Modules can be scaled and display different statuses like "Warning, Error, Suspended." The electrical canvas can highlight buses based on different voltage levels. These convenient and user-friendly features enhance modeling efficiency and improve the user experience.

■ Powerful Model Data Management Function
It adopts an object-oriented design philosophy to establish a unified data manager for models and equipment. It centrally classifies and manages electrical and control components involved in simulation for easy searching and processing. Models and parameter settings are handled in a layered structure: an equipment type layer for storing parameters and a network model layer for storing models. This facilitates data portability and enhances management efficiency.

■ Advanced Numerical Solvers
The simulation engine supports various numerical integration methods, including the Backward Euler method, the implicit trapezoidal integration method, and weighted trapezoidal-Euler numerical integration methods. By configuring integration methods for specific components and constructing some device models based on new modeling theories, it can adapt to the characteristics of new power systems, eliminate numerical oscillation issues, and ensure simulation accuracy with an error within 1%.

■ Comprehensive Power System Control Models
It provides a library of common power system control models. It supports parameter initialization via Python scripts, step-by-step debugging and dynamic parameter adjustment, and includes high-order transfer function modules. Utilizing a composite model mechanism, multiple control system model instances with identical structures but different parameters can be created. It also supports the development of control modules with custom internal algorithms using the C++ language.

■ Flexible Customization Capability.
Users can write C++ code to perform custom programming of control components, enabling a series of batch operations such as automated model validation, simulation, and parameter assignment.

■ Fully Autonomous and Controllable
Designed according to industry usage habits, its underlying framework and code are fully self-developed. It prioritizes user experience, ensuring that anyone familiar with traditional office software can get started quickly, thus offering a low learning curve.

It supports dozens of example models for common power applications, including IEEE standard models, conventional DC, flexible DC, photovoltaic power generation, direct-drive wind turbine generation, doubly-fed wind turbine generation, grid-connected energy storage, green hydrogen systems, and related controller models.
IEEE 39-bus Standard System
The IEEE 39-bus standard test system is widely used in power system simulation and analysis. It includes components such as synchronous generators, transformers, transmission lines, and loads. In this model, the IEEE 39-05 generator experiences a grounding fault and recovery from 6s to 6.2s in simulation, with the model and results shown in the figure.

The synchronous generator named "Generator 05" in the figure below exhibited a significant change in rotational speed during the fault occurrence.

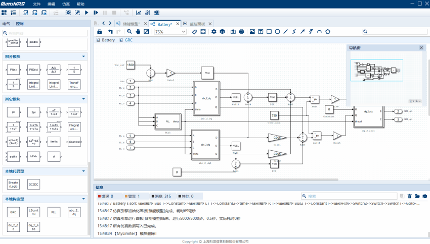
(2) The Two-Terminal VSC Demonstration Project Model
The two-terminal VSC model refers to a high-voltage direct current (HVDC) system based on voltage source converters (VSC), where converters on both ends can independently control active and reactive power on the AC side, enabling bidirectional power flow regulation and reactive power support. Its electrical model and control model are shown below, respectively.


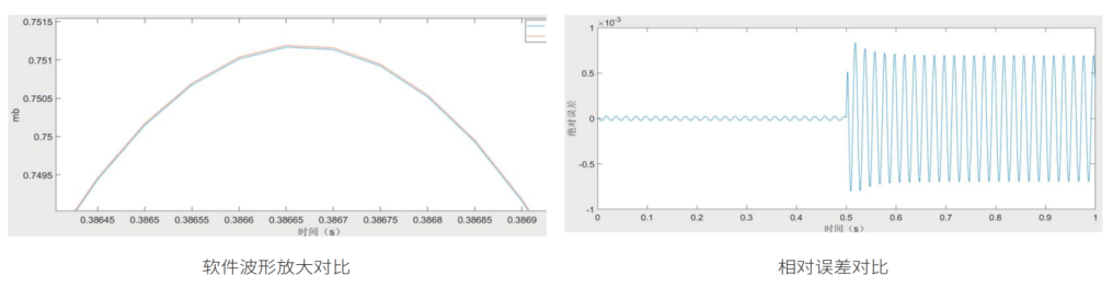
At 0.5s, a step change is applied to the d-axis of the sending-end VSC current loop, where the d-axis reference value steps from 0 to 50 A. The SimuNPS simulation results are shown below.

Compared with mainstream simulation software, the local magnification and absolute error are shown below, with an average error of 0.066%, meeting the simulation accuracy requirements.

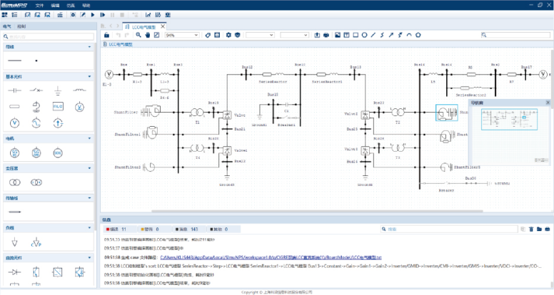
The LCC-HVDC system primarily consists of three components: the rectifier station, the DC transmission line, and the inverter station. AC power is first converted to high-voltage DC by the rectifier station, then transmitted via the DC line to the inverter station, where it is converted back to AC. This structure employs converter valves composed of multiple thyristors, enabling high-voltage, high-capacity power transmission. The converter stations at both ends can precisely control active power on the AC side, achieving bidirectional power flow regulation.
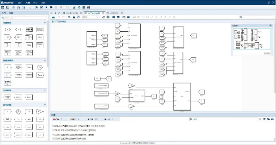
Its electrical model and control model are as shown below:


The figure below shows the simulation results of a DC ground fault occurring at 0.5 seconds and lasting 0.01 seconds, and an AC fault occurring at 0.5 seconds and lasting 0.05 seconds.

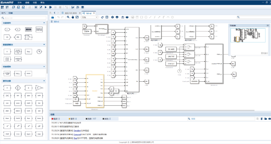
(4) Direct-Drive Wind Turbine Demonstration Project Model
The permanent magnet direct-drive wind turbine generator eliminates the gearbox, offering advantages such as high power generation efficiency, enhanced reliability, low operation and maintenance costs, and superior grid integration capabilities, making it one of the mainstream wind turbine technologies. In this case study, a ground fault is applied to Bus5 at 0.5 seconds and cleared at 0.7 seconds.
The model and simulation results are shown in the figure below:


It can be observed that at 0.5 seconds, a ground fault caused a significant voltage variation. At 0.7 seconds, the fault was cleared, and the voltage gradually recovered to normal.
